页面
大
小
配色
无
字
字
字
字
辅助线
开
重置
简体版
|
繁体版
用户空间
支持IPv6
无障碍
集
网站首页
政府信息公开
政务服务
网上办事
行业管理
政民互动
专题专栏
19623296
钦州市住房和城乡建设局关于印发《2025年度钦州市本级公共租赁住房租赁补贴发放实施方案》的通告
20
钦州市住房和城乡建设局
2025-02-19
149515
文件通知
当前位置:
首页
>
政府信息公开
>
法定主动公开内容
>
文件通知
钦州市住房和城乡建设局关于印发《2025年度钦州市本级公共租赁住房租赁补贴发放实施方案》的通告
2025-02-19 16:12 来源:钦州市住房和城乡建设局
我要收藏
公共资源调用站点
文章分享
分享
微信
头条
微博
空间
qq
【字体:
大
中
小
】
打印
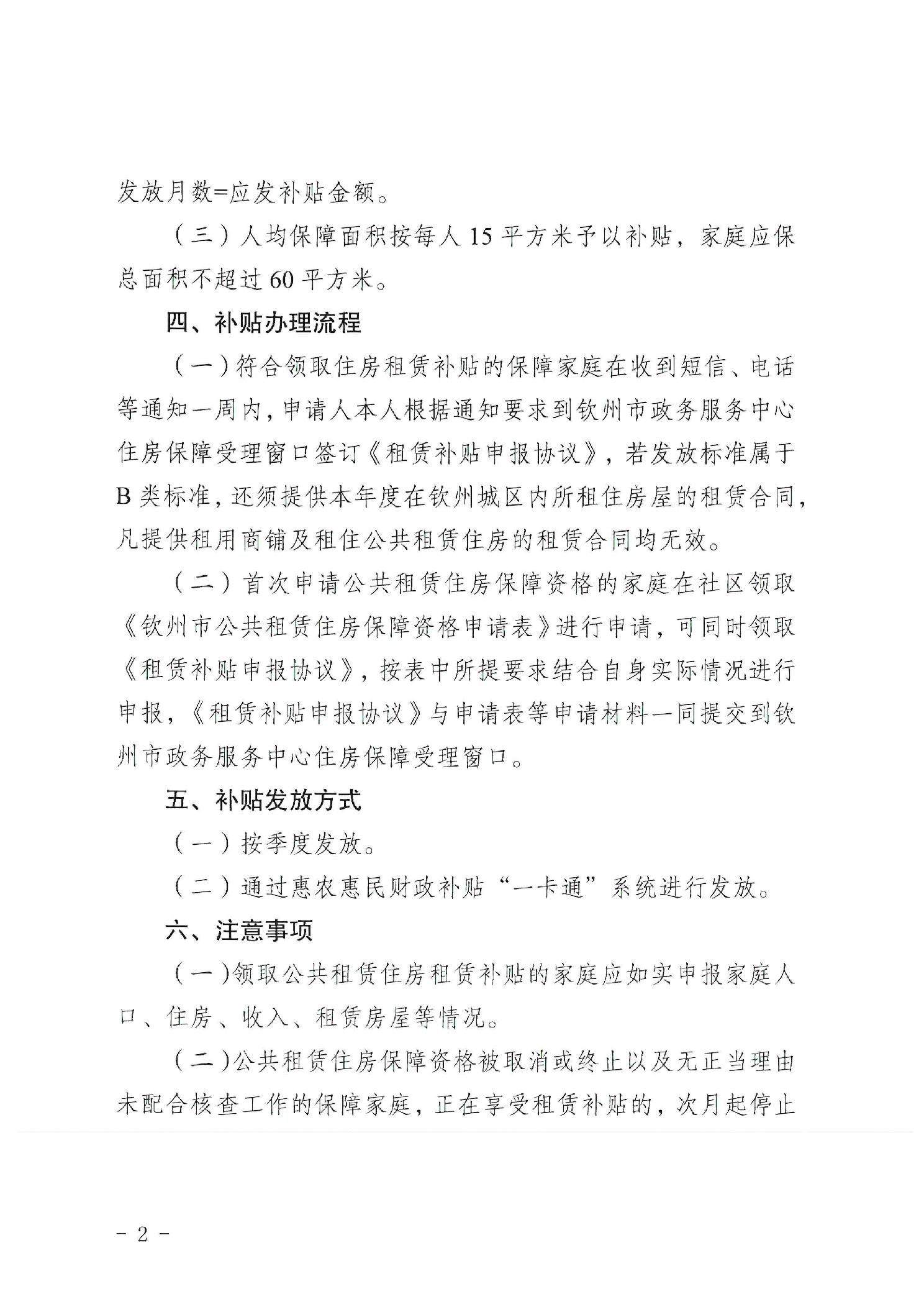
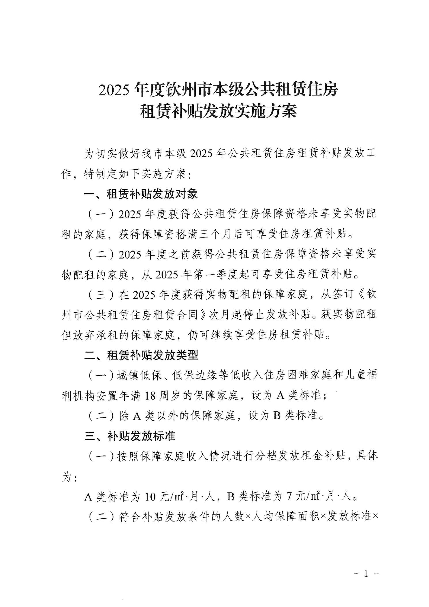
现将《
2025
年度钦州市本级公共租赁住房租赁补贴发放实施方案》在钦州市住房和城乡建设局官网进行通告,请相关单位认真执行。
钦州市住房和城乡建设局
2025
年
2
月
19
日
文件下载:
关联文件: