页面
大
小
配色
无
字
字
字
字
辅助线
开
重置
简体版
|
繁体版
用户空间
支持IPv6
无障碍
集
网站首页
政府信息公开
政务服务
网上办事
行业管理
政民互动
专题专栏
26277526
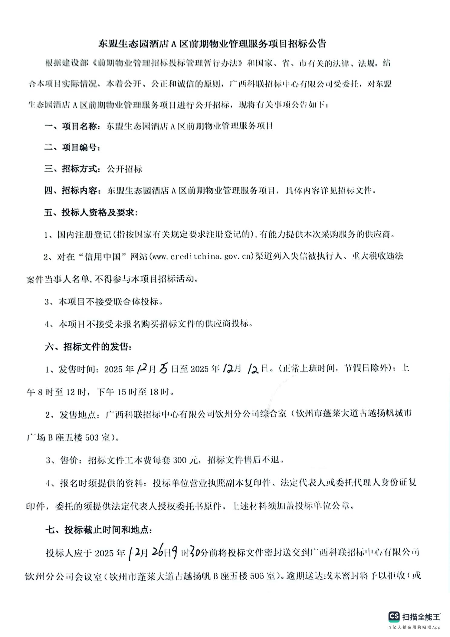
东盟生态园酒店A区前期物业管理服务项目招标公告
20
钦州市住房和城乡建设局
2025-12-05
149487
招标公示
当前位置:
首页
>
行业管理
>
招标公示
东盟生态园酒店A区前期物业管理服务项目招标公告
2025-12-05 16:37 来源:钦州市住房和城乡建设局
我要收藏
公共资源调用站点
文章分享
分享
微信
头条
微博
空间
qq
【字体:
大
中
小
】
打印
文件下载:
关联文件: